Aruba Central Online Help
Provisioning APs
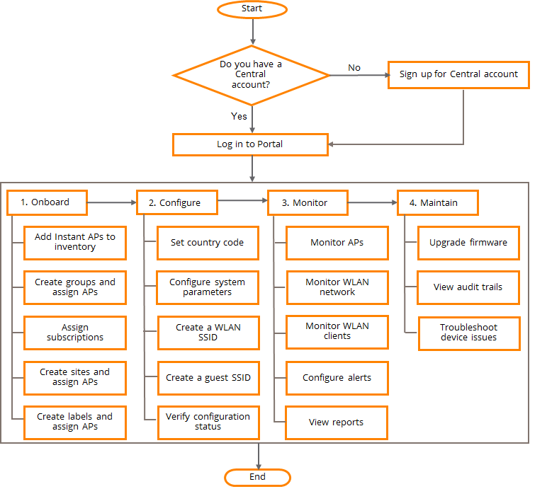
The following figure illustrates the procedure for bringing up access points (APs) and configuring a basic WLANWireless Local Area Network. WLAN is a 802.11 standards-based LAN that the users access through a wireless connection. setup. To view a detailed description of the tasks, click the task link in the flowchart.
When you click a task in the flowchart, the linked topic opens in a pop-up window. After you browse through the topic, click outside the pop-up window to return to this page.
Figure 1 Getting Started—APs